今年下半年以来,海峡银行被银保监罚款总计已不下250万元。上半年末,该行前十大股东中有两家所持股权存在冻结和质押
《投资时报》研究员 田文会
在贷款较快增长的助推下,福建海峡银行股份有限公司(下称海峡银行)的业绩也实现较好增长,不过,该行也因贷款业务违规受到监管处罚。
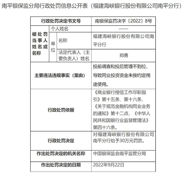
银保监会网站10月8日消息显示,9月22日,海峡银行南平分行被银保监罚款30万元,主要因同业投资资金未按约定用途使用。
今年下半年以来,该行被银保监罚款总计已不下250万元,被罚原因还包括房地产开发贷款贷前调查不尽职等。而该行房地产业贷款额度和占比在2019年和2020年皆持续上升,2021年才出现下降。
该行2020年、2021年及今年上半年贷款增速也高出同期商业银行贷款增速较多。
业绩方面,今年上半年,海峡银行净利润同比增16.36%,高于行业净利润同比增幅。不过,投资收益同比降17.73%,且公允价值变动收益亏损1.61亿元,同比扩大35.7倍。当期末,该行资本充足率和核心一级资本充足率较上年末也分别降1.27个百分点和1.22个百分点。
值得注意的是,今年上半年末,海峡银行前十大股东中,有两家所持股权存在冻结和质押的情况。第六大股东泰禾投资集团有限公司(下称泰禾投资集团)所持该行股权全部被冻结,其中部分股权本拟近日拍卖,但因执行争议暂缓。
此外,第七大股东福建森博达贸易有限公司(下称森博达)所持有的部分股权此前已由第一大股东福州市投资管理有限公司(下称福州投资)在拍卖平台竞价成功。
《投资时报》就上述监管处罚、股东股权、投资收益和资本充足率下降等问题向海峡银行发送了沟通函,截至发稿尚未收到回复。
下半年被罚不下250万元
今年下半年,海峡银行多次被监管处罚,罚款额总计不下250万元。
其中,9月份两次受罚。
据银保监会网站10月8日消息,9月22日,银保监会南平监管分局决定对海峡银行南平分行给予30万元罚款,主要原因为投前调查和投后管理不到位,导致同业投资资金未按约定用途使用。
此前,9月20日,银保监会宁德监管分局决定对海峡银行宁德分行处以70万元罚款,主要因未经行政许可终止分支机构。
8月份,该行在同一天两次受罚。
8月18日,银保监会福建监管局决定对海峡银行福州五一支行合计处以100万元罚款,主要原因为:流动资金贷款贷前调查不尽职;房地产开发贷款贷前调查不尽职。
当日,银保监会福建监管局还决定对海峡银行处以50万元罚款。主要原因除了流动资金贷款贷前调查不尽职,还有贷后管理不到位。
海峡银行财报显示,2019年末—2021年末及今年上半年末,该行发放贷款及垫款本金总额分别为723.92亿元、887.74亿元、1064.04亿元、1190.33亿元。其中,2020年末和2021年末同比增幅分别22.63%、19.86%,高于同期商业银行13.28%和12.24%的贷款同比增速。今年上半年末,该行发放贷款及垫款本金总额较上年末增11.87%,高于同期商业银行7.47%的贷款增速。
据海峡银行2021年年报,该行当年通过各种渠道受理投诉129起,同比增17.27%。其中,贷款业务投诉43起,同比增19.44%。
房地产贷款方面,2018年末—2021年末,海峡银行房地产业贷款余额分别为44.35亿元、53.82亿元、74.92亿元、60.29亿元,在贷款总额中的占比分别为6.76%、7.43%、8.44%、5.67%。上述数据显示,该行房地产业贷款额度和占比在2019年和2020年持续上升,2021年才出现下降。
海峡银行被监管处罚
资料来源:中国银保监会官网
投资收益下降
海峡银行今年上半年业绩增长较快,但营收增速低于净利润增速,而且投资收益下降,净息差和资本充足率下降。
海峡银行半年报显示,今年上半年,该行营业收入为24.89亿元,同比增7.82%;净利润为3.79亿元,同比增16.36%,高于同期商业银行7.08%的净利润增速。
营业收入中,投资收益为3.34亿元,同比降17.73%;公允价值变动收益为-1.61亿元,亏损同比扩大35.7倍。营业支出中,业务及管理费为5.67亿元,同比增17.63%,增长较快;信用减值损失为14.26亿元,同比增0.56%。
该行当期净利润增速高于营收增速的原因主要是营业支出的同比增速为5.62%,低于营收增速。
今年上半年末,海峡银行净息差为1.97%,同比降0.16个百分点,也较2021年净息差降0.04个百分点。
资本充足率方面,今年上半年末,该行资本充足率、一级资本充足率、核心一级资本充足率分别为11.75%、9.46%、8.81%,较上年末分别降1.27个百分点、1.29个百分点、1.22个百分点。其中,该行核心一级资本充足率已连续两年下降。2019年末—2021年末,该行核心一级资本充足率分别为11.71%、10.51%、10.03%。
《投资时报》研究员还注意到,海峡银行前十大股东存在股权被冻结和质押的情况。
半年报显示,今年上半年末,海峡银行第六大股东泰禾投资集团持有该行约2.72亿股,占比4.83%,全部被冻结,其中质押313.6万股。海峡银行第七大股东森博达持有该行约2.7亿股,持股比例为4.79%,其中质押并冻结约1.036亿股,占其持有该行股权的比例为38.37%。
今年上半年末,海峡银行存在5户股东合计约3.82亿股涉及司法冻结情形,冻结股数占总股本的比例为6.78%。已办理出质登记手续,并到该行办理股权质押备案、处于在质押状态的海峡银行股东共22户,共质押该行股份约4.43亿股,占该行总股本的比例为7.86%。其中,有6户股东因质押该行股权数量达到或超过其持有该行股权的50%,该行依法限制其在股东大会上的表决权。
不过,海峡银行也称,报告期末,该行不存在主要股东质押该行股权数量达到或超过其持有该行股权50%的情况。
阿里司法拍卖平台信息显示,10月7日,森博达所持6460万股和3900万股(合计1.036亿股)海峡银行股份成功拍卖,成交价为起拍价,总价款为约1.48亿元。竞买方皆为福州投资。
据海峡银行半年报,今年上半年末,福州投资为该行第一大股东,持股数为约6.87亿股,持股比例为12.19%。若最终完成上述拍卖全部流程,福州投资持股比例将升至14.03%。
阿里司法拍卖平台信息显示,泰禾投资集团持有的五笔共约2.41亿股海峡银行股权原本也将拍卖,但近日暂缓,原因为执行争议。该股权原计划的拍卖时间为10月17日10时至10月18日10时。




相关文章