容百科技因重大合同公告或陷监管旋涡,继上交所问询、中国证监会立案调查后,公司近日又收到中国证监会宁波监管局下发的《行政处罚事先告知书》
投资时间网、标点财经研究员 吕贡
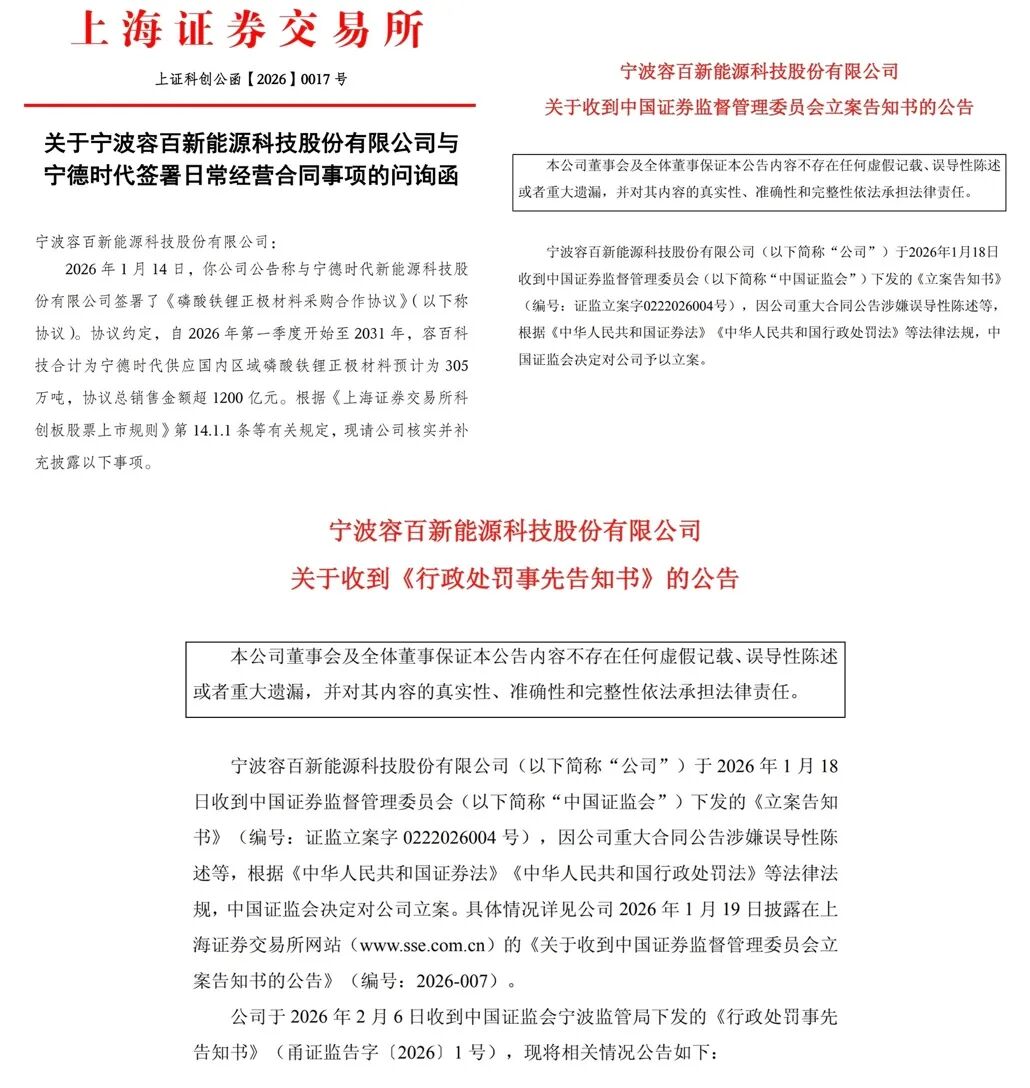
继上交所问询、中国证监会立案调查后,监管部门决定对宁波容百新能源科技股份有限公司(下称容百科技,688005.SH)予以行政处罚,而这一系列监管动作的源头,皆指向公司的一项重大合同公告。
2026年1月9日,容百科技与宁德时代签订《磷酸铁锂正极材料采购合作协议》(下称《合作协议》);1月13日晚,容百科技发布《关于与宁德时代签署日常经营重大合同的公告》,披露了“自2026年第一季度开始至2031年,公司将合计为宁德时代供应国内区域磷酸铁锂正极材料预计为305万吨,协议总销售金额超1200亿元”等信息。
然而,这份公告迅速引发监管部门关注。上交所随即向容百科技发来问询函,不仅对“1200亿元合同总金额”的准确性提出疑问,还要求公司自查其他可能影响披露内容准确性的因素,包括相关协议周期长达6年、原材料价格波动风险、具体采购需求不确定性、产能储备的不可预期性等。
2026年1月18日,中国证监会以公司重大合同公告涉嫌误导性陈述等为由,对容百科技进行立案。2月6日,容百科技又收到中国证监会宁波监管局下发的《行政处罚事先告知书》。经查明,容百科技公告披露的相关信息未能真实、准确、完整地反映合作协议实际条款内容等情况,存在诸多问题。
其一,《合作协议》未对总销售金额作出约定。此前,容百科技在回复上交所问询函时表示,“1200亿元合同总金额是公司估算得出,最终实际销售规模需根据实际订单签订时的原材料价格以及数量确定,销售金额具有不确定性”,公司亦承认,“原公告对合同总金额表述不严谨。”
其二,《合作协议》约定的需方采购量为不低于305万吨预测值的70%,且最终以供需双方后续签订的框架性、年度性或单笔采购合同为准。
其三,公告披露容百科技自2026年第一季度开始至2031年向宁德时代供货,但《合作协议》有效期至2030年12月31日止。
其四,《合作协议》将容百科技满足综合竞争力要求(综合竞争力特指同时满足政策要求、商务条件、产品质量、材料性能指标及产品交付时间及数量等条件)作为需方履约的前置条件,而公告却未披露这一关键信息。
中国证监会宁波监管局认为,容百科技上述行为涉嫌违反相关法律法规,构成误导性陈述的违法行为。该局拟决定对容百科技给予警告,并处以450万元罚款,同时,对公司董事长兼总经理白厚善、董事会秘书俞济芸分别处以300万元、200万元罚款。针对公司及相关高管的拟处罚金额合计为950万元。
容百科技因重大合同公告连收监管函件
信息来源:公司公告
从容百科技对上交所问询的回复来看,这份重大合同公告存在一定潜在风险。
以产能风险为例。本次签约的305万吨是预测需求量,将分6年分步实施。目前,容百科技已完成贵州新仁部分股权转让款支付,而贵州新仁现拥有年产6万吨磷酸铁锂产线。
容百科技坦言,后续产能建设受项目审批、资金投入、施工进度、市场环境等多重因素影响,能否按时按量达成产能目标,尚存在一定不确定性。并且,公司后续的产能投资并购也有受阻的风险。
此外,容百科技还在问询回复中指出,该重大合同公告由公司铁锂事业部在协议拟定期间向董事会秘书报告,并同步报告了协议签批进度,公司证券部接到董事会秘书通知后编制公告内容,经董事会秘书审查,并组织临时公告披露工作。但这份公告未报董事长签发。
那么,这份重大合同公告在程序上是否存在缺陷?公司内控方面是否规范?容百科技于近日收到的《行政处罚事先告知书》,或进一步加深了市场的这些疑问。
根据最新财务数据,容百科技当前经营状况亦不够乐观,预计2025年归母净利润将净亏损1.50亿元至1.90亿元,同比由盈转亏。尽管2025年第四季度单季公司预计扭亏,但此前受国内市场竞争加剧、国际经济形势变化等诸多因素影响,公司前三季度销量下滑,产能闲置致成本上升,使得利润短暂承压。此次重大合同风波,或为容百科技后续发展增添了又一不确定性和挑战。
容百科技2025年业绩预告情况
信息来源:公司公告



参与评论