杭州银行近日领到国家金融监督管理总局浙江监管局开年1号罚单,被罚款210万元。2023年,该行归属于上市公司股东的净利润同比增23.15%,略低于当年前三季度增速
标点财经研究员 田文会
杭州银行股份有限公司(杭州银行,600926.SH)虽然交出了较好的年度业绩,但2023年全年净利润增速较当年前三季稍有下滑,且当年第三季度末的资本充足率较2022年末下降,显示出该行面临如何平衡业绩增长和资本充足的问题。
均衡业务收入结构是解决办法之一。杭州银行过往财报显示,2020年和2021年,杭州银行债券承销业务发展迅速。杭州银行加强债券业务发展的原因之一或是为平衡业务收入结构。
不过,近日该行因债券业务违规等原因领到国家金融监督管理总局浙江监管局开年1号罚单,这也反映出该行在发展债券业务的同时需加强合规管理。
据杭州银行近日发布的A股银行业首份业绩快报,2023年,该行归属于上市公司股东的净利润同比增23.15%,略低于当年前三季度该项26.06%的同比增速。杭州银行过往业绩增长较快,2020年—2022年,该行归属于上市公司股东的净利润分别同比增长8.09%、29.77%、26.11%。
与此相应,杭州银行贷款也迅速增长。2023年末,该行贷款总额同比增长14.94%。2020年末—2022年末,该项同比增速分别达到16.81%、21.69%、19.31%,高出同期商业银行贷款增速较多。
贷款增长过快会对资本充足率产生较大压力。2023年第三季度末,杭州银行资本充足率、一级资本充足率、核心一级资本充足率分别为12.81%、9.85%、8.31%,皆低于同期商业银行上述三项资本充足率水平。
而在资本补充特别是核心资本补充方面,该行此前发行的可转债目前转股比例还较低,定增则还没有后续进展消息。如果外部核心资本补充迟缓,杭州银行更需要加强内生资本补充,而净利润快速增长所倚仗的资产规模增长又会加大资本消耗。杭州银行如何破局?。
标点财经研究员就上述监管处罚、业绩增长等问题向杭州银行发送了沟通函,截至发稿尚未收到回复。
Wind数据显示,2024年1月25日,杭州银行股价收于10.57元,较2021年3月的高点跌去近38%(前复权)。
领210万元罚单
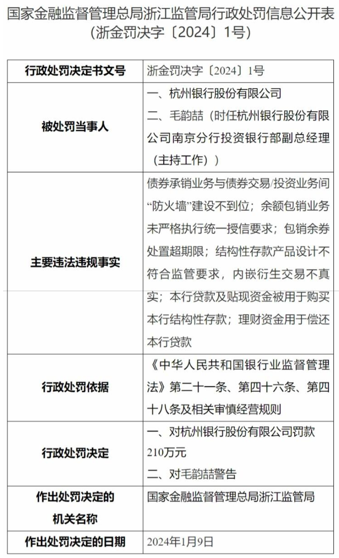
据国家金融监督管理总局官网信息,2024年1月9日,杭州银行从国家金融监督管理总局浙江监管局领到了该局2024年1号罚单。国家金融监督管理总局浙江监管局决定对杭州银行罚款210万元,主要原因包括:债券承销业务与债券交易/投资业务间“防火墙”建设不到位;余额包销业务未严格执行统一授信要求;包销余券处置超期限;结构性存款产品设计不符合监管要求,内嵌衍生交易不真实等。
上述处罚涉及债券承销和交易等业务。
杭州银行在2023年三季报中称,投资银行方面,“债券金引擎”持续提升服务水平,推动非金融企业债务融资工具主承销业务持续增长,前三季度该行承销各类债务融资工具1465.73 亿元,同比增长11.37%,浙江省内银行间市场占有率保持第一。
据该行相关公告,“债券金引擎”是该行公司金融业务“六引擎”之一。
杭州银行在2021年7月发布了“六通六引擎”杭银金引擎品牌。据杭州银行2023年半年报,在该行战略中,长期以来,该行高度重视培育细分市场竞争力,在公司金融方面深化“六通六引擎”服务体系。
据杭州银行2023年半年报,当年上半年,该行公司金融业务里的投资银行业务中,承销各类银行间债券市场非金融企业债务融资工具1076.20 亿元,同比增长25.31%。同时,与公司金融业务并列的金融市场业务中,利率债承销1869.15亿元,同比增长10.76%。
杭州银行过往财报显示,此前,该行债券承销业务经历了快速发展。2022年,该行公司金融业务里的投资银行业务中,承销各类债务融资工具1720.70亿元,同比增长19.96%,2020年和2021年该项更是同比分别大增164.80%和98.50%;金融市场业务里的投资业务中,2022年利率债承销3514.53亿元,同比降1.29%,2021年该项同比增2.35%,2020年该项同比大增103.13%。
去年全年净利润增速低于前三季度
杭州银行2023年的业绩增长沿袭了过往两年的高速,但高增长的背后也显现出一些不尽如人意的地方。
据杭州银行2024年1月12日发布的银行业首份业绩快报,2023年,该行营业收入为350.16亿元,同比增6.33%;归属于上市公司股东的净利润为143.83亿元,同比增23.15%。
而据杭州银行2023年三季报,当年前三季度,该行营业收入同比增5.26%,归属于上市公司股东的净利润同比增26.06%。
从杭州银行2023年三季报数据可以看到,在营收端,影响该行业绩增长最大的项目是手续费及佣金净收入,2023年前三季度,该项同比降20.14%。该行2023年半年报也显示,该行当年上半年手续费及佣金净收入同比降17.1%,其中主要是托管及其他受托业务佣金收入同比降24.92%。
资本充足方面,2023年第三季度末,杭州银行资本充足率、一级资本充足率、核心一级资本充足率分别为12.81%、9.85%、8.31%,较2022年末分别降低0.08个百分点、上升0.08个百分点、上升0.23个百分点,且皆明显低于同期商业银行相应资本充足率水平,
2020年末—2022年末,杭州银行资本充足率分别为14.41%、13.62%、12.89%,核心一级资本充足率则分别为8.53%、8.43%、8.08%,皆持续下降。
目前,对于非系统重要性银行,监管要求其资本充足率、一级资本充足率、核心一级资本充足率分别不低于10.5%、8.5%、7.5%。
虽然杭州银行资本充足率不及商业银行整体水平,但该行贷款增速却不慢。据业绩快报,该行2023年末贷款总额为8070.96亿元,同比增长14.94%。杭州银行此前财报显示,2023年第三季度末,该行贷款总额较2022年末增长11.82%,高于同期商业银行9.62%的贷款整体增速。2020年末—2022年末,该行贷款总额同比增速分别为16.81%、21.69%、19.31%,高出同期商业银行13.28%、12.24%、10.87%的贷款同比增速较多。
贷款快速增长,有助于业绩增长,但也可能影响资本充足率的分母端即风险加权资产,对资本充足率造成压力。
此前,杭州银行积极通过发行可转债和拟定增不超过80亿元等来补充资本与核心资本。不过,杭州银行可转债转股比例还很低,近期也未传出定增进展相关消息。
杭州银行于2021年3月公开发行了150 亿元可转换公司债券(简称杭银转债)。杭州银行2024年1月2日披露,截至2023年12月31日,累计共有109.8万元杭银转债已经转换成杭州银行A 股普通股股票,累计转股数为84324股,占杭银转债转股前杭州银行已发行A股普通股股份总额的0.0014%。
杭银转债的转股价格自2023年7月13日起调整为12.24元/股。而2024年1月25日,杭州银行股价收于10.57元。
杭州银行2023年三季报显示,当年第三季度末,该行其他权益工具为184.23亿元。其中,优先股为99.79亿元,永续债为69.95亿元,可转债为14.49亿元。
资料来源:国家金融监督管理总局官网




相关文章