截至今年9月,碧桂园旗下子公司博智林已有32款建筑机器人投入商业化应用,“机器人建房子”的建筑行业变革持续进行中
《投资时报》记者 吕贡
高科技与智能制造,已成为越来越多传统建筑企业转型升级的方向。
随着人口红利逐渐退去,处于劳动密集型行业的传统建筑业,正面临诸多挑战。一方面,传统的生产方式粗放、科技含量偏低、技术创新滞后,导致生产效率普遍较低;另一方面,传统建筑业还存在产品性能欠佳、资源浪费巨大、安全问题突出、碳排放量持续处于高位、环境污染严重等问题。
如今,“碳达峰”“碳中和”已成为全球共识,中国已向世界郑重承诺力争在2030年前实现碳达峰、2060年前实现碳中和。有此背景助力,叠加产业数字化时代与科技迅猛发展的推动,传统建筑业亟需通过科创赋能,进行一场深刻变革,从而找到可持续发展的突破口。
这其中,粤港澳大湾区一直走在科技创新的前沿,并已取得不小的成绩。据近日发布的《粤港澳大湾区科技成果转化报告(2022)》(下称《报告》)显示,2020年,广东省高校科研院所通过技术开发、咨询、服务方式转化科技成果合同金额超75亿元,位列全国第三;通过转让、许可、作价投资转化科技成果合同金额超10亿元,位列全国第六。在2017年至2021年期间,科技企业专利开放许可超2073件,占全省近九成;成果转化载体方面,广东孵化器达1111家、众创空间达1076家,数量居于全国首位。
正是这样一块持续鼓励科技进步、产业开发达到新高度的土壤,持续吸引着希望通过科创实现转型升级的传统行业企业。作为一家以房地产为主业、积极向高科技、智能化迈进的企业,碧桂园也不例外。
近年来与大湾区相互赋能,该公司在科技成果方面收获累累。2018年7月,碧桂园成立全资子公司广东博智林机器人有限公司(下称博智林)。截至今年9月,博智林已有32款建筑机器人投入商业化应用,服务覆盖30个省份超600个项目;累计交付超1600台,累计应用施工超1000万平方米。
目前,碧桂园同行业大背景、政策大环境步调一致,积极推进机器人建房的试点工程,探索“拆解一栋楼”的应用试验,希望通过科学铺排施工工序让建筑机器人像流水线生产一样施工作业,从而大大提升企业竞争力。
政策利好 智能建造迎风口
作为建筑大国,我国拥有世界上最大的建筑市场,建筑业也是我国国民经济的支柱产业之一。
不过当下,传统建筑业发展受多重因素制约,如用工老龄化问题凸显,用工成本上升,资源浪费以及环境污染等问题加剧。为提高人效、降低成本、实现行业可持续发展,数字化转型和推进智能化盖楼方式已成为建筑业的必然选择。在既有现代化技术体系中,最有可能承担起建筑业革新重任的举措之一,便是机器人技术应用和智能建造体系搭建,这一举措也得到了大力度的政策支持。
近年来,国家及相关部委先后颁发多个指导性文件,加速建筑业改革发展和转型升级。
在2020年和2021年两年里,相关部门先后印发关于推动智能建造、建筑工业化协同发展,以及机器人产业发展规划的文件,指出要大力发展建筑工业化,创新突破相关核心技术,加大智能建造在工程建设各环节应用,进而形成产业链融合一体的智能建造产业体系。
并且,住房和城乡建设部还明确在上海、重庆、佛山、深圳的7个项目开展智能建造试点工作,碧桂园佛山顺德凤桐花园项目即位列其中。
进入2022年后,相关部门亦出台政策表示,将积极推进建筑机器人在生产、施工、维保等环节的典型应用,重点推进与装配式建筑相配套的建筑机器人应用,辅助和替代“危、繁、脏、重”施工作业;同时还征集遴选部分城市开展智能建造试点,为全面推进建筑业转型升级、推动高质量发展发挥示范引领作用。
可以预见,在上述一系列政策利好的推动下,建筑机器人与智能建造未来有望迎来可持续的发展机遇。
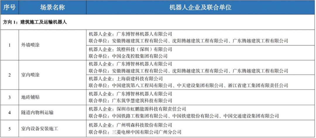
工信部关于建筑领域机器人应用优秀场景公示名单
信息来源:工信部官网
与大湾区相互赋能 共推科技成果转化
利好政策接连出台,科研方面持续投入人力物力财力,由此,科技成果的转化也日渐成为“刚需”。一直走在科创前沿的粤港澳大湾区,敏锐捕捉到了这一点。
近年来,为助力越来越多科技企业实现科技成果转化与应用,大湾区付出了不少“心血”。
一方面,制定一系列鼓励政策。如广州科技成果转化净收入70%以上可奖励给成果完成人(团队),并通过给予住房、发放补贴等措施引进创新人才;另一方面,组建全新的科技成果转化创新联合体,搭建科技企业孵化器、众创空间等孵化载体。与此同时,这片土壤上还涌现出一批新兴技术转移机构,如大湾区科技创新服务中心、华南技术转移中心等,它们都在不断探索技术转移服务模式。
得益于大环境的政策鼓励与措施推动,碧桂园近年来在粤港澳大湾区开启的一系列智能建造试点项目,也收获颇丰。其中,作为住建部首批智能建造试点的碧桂园凤桐花园项目表现尤为出色。
《投资时报》记者注意到,该项目位于佛山顺德机器人谷,总建筑面积13余万平方米,开展了建筑机器人应用的多项试点,包括首次完成机器人参与建设示范区、首次建立机器人调度中心、首次跑通修整类机器人多机联合施工模式等,实现了少人化或无人化施工作业,产品和技术的先进性在工地实际应用中得到充分验证。
2021年7月28日,该项目“测量机器人和智能测量工具”“施工机器人和智能工程机械设备”两项经验做法入选住房和城乡建设部首批智能建造与新型建筑工业化协同发展可复制经验做法清单。时至2022年1月底,该项目已累计进场机器人35款70余台。
除此之外,碧桂园博智林还开展了多个智能建造项目。如2021年5月,在新建广州白云站综合交通枢纽的施工现场,博智林完成的首次面向外部单位中铁建工广州白云站项目的混凝土产品线机器人施工应用,项目期间,现场劳务工人实现了一人操控智能随动式布料机进行布料作业,操作轻松、节省人工。
同年10月,博智林的室内喷涂机器人进驻深圳瑞和建筑・佛山项目,在佛山完成的一次样板间乳胶漆喷涂作业。相较传统人工模式,室内喷涂机器人的最大综合工效可达到150㎡/h,约为人工辊涂的4倍;而自动作业覆盖率可达90%至100%。两个月后,博智林又在碧桂园汕头金平项目首次完成“BIM+FMS+WMS+建筑机器人”多机施工系统的验收,共有8款施工机器人、6款运输及上料机器人、5款集中工作站开展多机协同装修施工作业。
对此,中国工程院院士、清华大学人工智能研究院院长张尧学教授曾表示:“碧桂园集团旗下博智林通过BIM数字化、建筑机器人、新型建筑工业化等技术创新,在多个复杂的施工场景上成功实现多机协同施工,在国内智能建造领域属于首创,对中国乃至世界建筑行业的发展做出了突出贡献。”
成立至今,博智林借助粤港澳大湾区提供的科研土壤,充分发挥自身科研优势和研发资源,推进多元人才孵化生态,提供集研发试验、生产应用于一体的多样化科研交流机会;同时联合打造创新合作,如粤港澳科技企业孵化器、港澳青年创新创业基地等,开展香港科技大学—博智林联合研究院等产学研一体化合作。
碧桂园博智林地坪漆涂敷机器人。
助力建筑行业转型 向“双碳”目标迈进
除了助力企业推进科技成果的转化,广东省近日还印发推进碳达峰、碳中和工作的实施意见。其明确提出,为加快科技成果转化和推广应用,要鼓励和支持行业、企业应用先进适用的绿色低碳技术装备;推进规模化减碳技术示范和产业化,在新能源及智能电网、储能等领域实施一批先进科技成果应用示范项目;加快推进粤港澳大湾区绿色技术银行等服务平台建设。
同时,上述《意见》还强调,要抓住粤港澳大湾区、深圳中国特色社会主义先行示范区“双区”和横琴、前海两个合作区建设的重大机遇,携手港澳共建绿色低碳湾区。
数据显示,全国建筑行业上下游加起来的碳排放量,占全国碳排放总量的比重超过50%。由此可见,对于传统建筑业而言,推广绿色建造方式、开展绿色建造示范工程创建行动、探索绿色建造产业链等,无疑成为该行业未来转型升级、将上述《意见》落实到具体发展中,保持绿色、高质量和可持续状态的必经之路。
目前,已有部分企业陆续踏上了这条绿色可持续发展之路。如碧桂园旗下的博智林,采用研发建筑机器人的方式,高质量、稳定施工,以及数字化、智能化工地管理,提高了作业效率,大幅减少了施工返工率。在效率提升的同时,该公司还通过科学的材料算量系统,减少建筑材料浪费,降低工业污染排放及碳排放量。
那么,博智林自研的BIM系统和WMS系统是怎样实现上述目标的?
《投资时报》记者注意到,BIM材料算量系统通过计算使建筑材料算量可视化、数据化,将施工计划与材料用量相关联;而WMS系统则能实现物流类机器人全自动调度、智能电梯自动控制、物料消耗的精确管理与数据化监控,对工地物料消耗的管理可以精确到任一楼栋、楼层、户型,使用了多少涂料、多少块瓷砖。在工序执行的全过程中,WMS会全程实时监控物料的出库、运输和数据反馈,使物料数据与BIM协同平台作出的计划相匹配,从而实现智慧工地物料系统闭环。
此外,博智林自研的建筑流动制砖车同样值得一提。该制砖车能够提供建筑垃圾减量化、资源化、无害化一站式解决方案,将建筑垃圾直接转化为园林路面砖、植草砖、盲道砖、各种实心混凝土砖等再建材制品,即产即销、变废为宝。目前,该制砖车已在住建部办公厅首批智能建造试点项目凤桐花园累计消纳建筑垃圾450吨,生产路面彩砖(230*115*60mm)超过20万块。
发展至今,碧桂园博智林已在智能建造方面取得亮眼的成绩。未来,该公司将继续围绕智能建造、机器人技术、人工智能等领域,积极与社会各界开展在应用型科研项目上的深度合作。在核心技术的研究上,公司将积极协调促进研究成果转化与落地,并引进更多高科技人才,以激发公司的创新活力。
碧桂园博智林卷扬式外墙乳胶漆喷涂机器人。




相关文章