接任总经理一职,对于穆峰来说将面临不小的挑战。特别是进入2022年以来,长城汽车部分车型在销量上表现萎靡
《投资时报》研究员 董琳
魏建军与王凤英的“魏王”双核时代正式落幕。
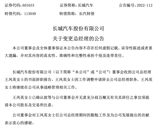
7月24日晚间,长城汽车股份有限公司(下称长城汽车,601633.SH)发布公告称,公司董事会收到总经理王凤英的书面辞职报告,其因工作调整申请辞去总经理职务,但将继续从事战略管理相关工作。同时,董事会同意提名穆峰为总经理。
值得一提的是,这已不是王凤英第一次申请辞去长城汽车职务。今年3月,王凤英曾先后辞去公司副董事长、执行董事、战略及可持续发展委员会等职务,仅保留总经理一职。
为避免外界猜疑,长城汽车在公告中表示,王凤英已确认彼等与公司董事会并无意见分歧,并对其任公司总经理期间的勤勉工作及为公司发展做出的贡献表示衷心的感谢。
据悉,王凤英1991年加入长城汽车,于2002年11月出任公司总经理。长城汽车2021年财报显示,王凤英薪酬达551.4万元,仅次于长城汽车掌门人魏建军。
长城汽车关于变更总经理的公告
资料来源:公司公告
技术型高管受青睐?
对于王凤英的离任,业内有分析认为,长城汽车作为传统车企,如今正面临很多挑战,王凤英这种元老,已经不适应目前企业的变革。从董事会候选人的资历来看,长城汽车也在寻求管理层的年轻化。
《投资时报》研究员注意到,除了年轻化,长城汽车也更偏爱技术出身的高管。和长期从事营销工作的王凤英不同,新任总经理穆峰拥有浓厚的技术背景。现年47岁的穆峰2007年加入长城汽车,目前主要负责公司整体管理工作,曾任公司研发负责人、商品战略负责人、整车业务负责人,现同时负责管理本公司技术研发分公司。
2020年7月,长城汽车发布了“柠檬”平台、“坦克”平台以及“咖啡智能”三个技术品牌,也正是从那时起,长城汽车拉开了从传统的汽车制造商向全球科技出行公司转型的序幕。
也是在2020年7月,长城汽车在组织架构上进行了调整,推出轮值总裁制度,由孟祥军担任轮值总裁。去年9月,长城汽车轮值总裁由孟祥军变更为穆峰。业内认为,虽然王凤英仍然担任总经理的职务,但轮值总裁制度的推出意味着王凤英从台前开始逐步退居到幕后。
对于技术的重视,也能从长城汽车的研发投入上略见一二。财报显示,2021年该公司研发投入达90.7亿元,同比增长76.05%,占比达到营业收入6.65%。该公司此前曾表示,到2025年,长城汽车将累计投入研发费用共计1000亿元。其中,新能源、芯片、人工智能等高新技术领域正是重点投入方向。
新总经理面临不小的挑战
接任总经理一职,对于穆峰来说将面临不小的挑战。特别是进入2022年以来,长城汽车部分车型在销量上表现萎靡。哈弗品牌增速放缓,哈弗H6更是多个月份失去销冠称号;高端WEY品牌突破遇阻、销量持续下滑;新能源欧拉品牌销量虽保持增长,但因为“芯片”事件,也给长城汽车带来不小的声誉损失。
据长城汽车近日发布的2022年上半年度财报预增公告显示,公司上半年度归属于上市公司股东的净利润为53亿元—59亿元,与上年同期相比,预计增加17.7亿元—23.7亿元,同比增幅50.20%—67.20%。但归属于上市公司股东的扣除非经常性损益的净利润为18亿元—23亿元,与上年同期相比预计减少5.42亿元—10.42亿元,同比降低19.07%—36.66%。
在业绩预告中,长城汽车强调,公司笃定向全球化智能科技公司转型,推进新能源与智能化发展,导致研发投入、股权激励费用同比增加。



相关文章