《投资时报》研究员 林申
民以食为天,食品安全关乎每个人的健康。
近日,永辉超市股份有限公司(下称永辉超市,601933.SH)就因产品涉嫌虚假宣传被处罚、产品质量多次抽检不合格被通报引发市场聚焦。
从财务数据角度来看,《投资时报》研究员注意到,2019年该公司主营产品毛利率均出现同比下滑趋势,其中,生鲜及加工毛利率同比减少1.64个百分点,食品用品毛利率同比减少0.52个百分点。
分区域来看,2019年永辉超市十大战区除第十区(陕西、宁夏)毛利率同比增加1.81个百分点外,其余大区均有不同程度下降。降幅最大的第六战区广东省新并百佳38家门店,去旧库存导致毛利率下降2.46个百分点。此外,公司也宣布从2020年4月起将原十大战区整合成七大战区。
值得关注的是,该公司控股股东张轩松质押的1.02亿股于今年5月20日办理了解除质押,该股份数量占公司总股本的比例约为1.07%,且本次解质后剩余被质押股份数量为4.3亿股,占公司总股本4.49%。
虚假宣传被罚 产品屡爆质量问题
日前,市场有消息称,永辉超市河南有限公司鹤壁万达广场分公司在今年1月份的监督检查中,被发现某乳制品销售区域存在对产品性能进行夸大、不符实际进行宣传的情况,属于国家在疫情防控期间严厉打击的虚假宣传行为。就此,永辉超市被河南省鹤壁市市场监管局开出了百万罚单。
针对相关情况,永辉超市方面曾回应称,该案件尚在复议,没有结案。而《投资时报》研究员并未在鹤壁市市场监管局官网中查询到相关信息。
不过永辉超市此前曾因虚假宣传被处罚。据国家企业信用信息公式系统显示,2018年11月1日,永辉超市在京东网店“永辉官方旗舰店”销售“欧伊丽薇压榨葵花籽油”商品网页上宣传的“非转基因”“四大功效”等内容涉嫌虚假宣传,福建省福州市鼓楼区市场监管局依法对其处以1万元罚款。
永辉超市行政处罚信息

资料来源:国家企业信用信息公示系统官网
需要注意的是,除因虚假宣传被行政处罚外,自今年年初以来,永辉超市在食品安全监督抽检中多次被查出质量不合格。
早在今年1月,四川永辉超市有限公司成都龙泉万达广场分公司销售的“黑鱼”,被检出氧氟沙星不符合食品安全国家标准规定。此后,江苏省、广东省、河北省、福建省等地永辉超市也因食品安全问题被通报。
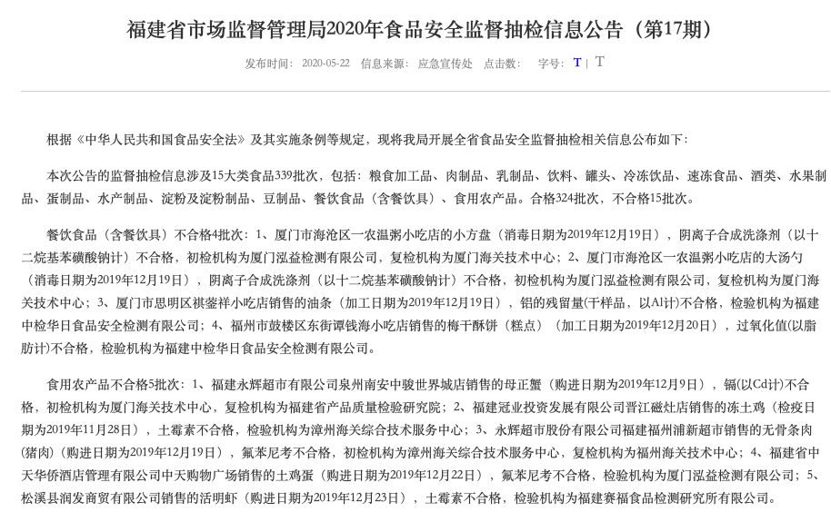
其中,在福建省市场监督管理局于今年5月发布的《2020年食品安全监督抽检信息公告》第16期和第17期公告中,均有永辉超市的不合格批次产品上榜。
第16期公告显示,“永辉超市股份有限公司福建福州首山超市销售的蛤蜊(活)(购进日期为2019年12月2日),氯霉素不合格”,“永辉超市股份有限公司福建福州晋安分公司销售的虾菇(活)(购进日期为2019年12月13日),镉(以Cd计)不合格”,“福建永辉超市有限公司南平市顺昌中山店销售的鸡蛋(购进日期为2019年12月18日),氟苯尼考不合格”。
第17期公告显示,“福建永辉超市有限公司泉州南安中骏世界城店销售的母正蟹(购进日期为2019年12月9日),镉(以Cd计)不合格”,“永辉超市股份有限公司福建福州浦新超市销售的无骨条肉(猪肉)(购进日期为2019年12月19日),氟苯尼考不合格”,“标称浙江裕子兴食品有限公司2019年9月1日生产的小墨鱼干,二氧化硫残留量不合格,销售单位为福建永辉超市有限公司泉州市南安水头店”。
永辉超市部分销售产品质量抽检不合格

资料来源:福建省市场监督管理局
高管减持后辞职
除了食品安全问题,永辉超市高管减持及职位变动情况也为市场所关注。
2020年5月12日至13日,该公司副总裁李静以集中竞价交易方式减持10.5万股,减持比例占公司总股本0.001%,减持总金额为106.34万元,减持后持有公司股份9.79万股,占公司总股本0.01%。
而两天后的5月15日,永辉超市披露称李静提前终止减持计划。也正是在同一天,李静因个人原因向董事会递交辞呈。对此该公司表示,“李静辞任不会影响公司相关工作的正常开展”。
年报显示,李静于2018年4月18日就任公司副总裁,任期终止日为2021年12月20日。截至2019年12月31日,李静持有永辉超市109.29万股,报告期内从公司获得的税前报酬总额为264万元。
此外《投资时报》研究员留意到,4月18日,该公司副总裁杨李因工作调动正式向董事会递交辞呈。资料显示,杨李于2019年6月12日就任永辉超市副总裁,2020年4月18日任期届满。
此外,天眼查数据显示,2020年3月30日,永辉超市有5位董事发生变更事项,同时新增4位董事。
永辉超市董事备案情况

资料来源:天眼查官网
主营产品毛利率下滑
年报数据显示,永辉超市2019年实现营收848.77亿元,同比增长20.36%;实现归母净利润15.64亿元,同比增长5.63%。
分季度来看,2019年第一季度至第四季度营收分别为222.36亿元、189.4亿元、223.67亿元及213.34亿元,归母净利润分别为11.24亿元、2.45亿元、1.69亿元及2539.11万元。
可以看到,该公司归母净利润曾在四季度大幅下滑,环比降幅高达84.97%,此外,《投资时报》研究员注意到,其四季度经营现金流量净额也骤降为-18.67亿元,环比由正转负。
需要注意的是,2019年永辉超市主营产品毛利率均录得下滑。其中,生鲜及加工毛利率为13.22%,同比减少1.64个百分点,食品用品毛利率为18.72%,同比减少0.52个百分点。对此,该公司解释称,“主要是下半年加快规模扩张增加促销活动,大力推广到家业务拉新引流导致整体毛利率下滑”。
值得一提的是,截至2019年末,其超市业务已覆盖全国24个省市,超市业态门店合共911家。且2019年mini店覆盖19个省份,新开门店573家,闭店44家。
此外,一季报显示,永辉超市2020年一季度到家业务实现销售额20.9亿元,同比增长2.3倍,且3月份永辉生活app占到家业务比重已经提升至56.86%。



相关文章