时至2023年前三季度,如意集团仍未扭转亏损局面。期内,公司营业收入同比下降45.57%至3.09亿元,归母净利润同比下降465.91%至-6296.85万元
标点财经研究员 吕贡
因涉嫌信披违规,山东如意毛纺服装集团股份有限公司(下称如意集团,002193.SZ)及相关当事人被行政处罚。同时,该公司时任董事长等管理人员还被采取市场禁入措施。
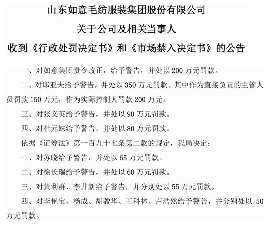
2024年1月4日,如意集团接连收到中国证监会山东监管局下发的《行政处罚决定书》《市场禁入决定书》。公告内容显示,经查明,如意集团存在两则未及时披露的关联交易事项。
其一,2019年1月至6月,如意集团虚构与裕龙集团有限公司、青岛裕龙东雍国际物流有限公司以及张家港保税区晟晖广和毛棉有限公司的采购业务,并向这三家公司预付货款。通过前述方式,如意集团累计将5.94亿元划转至如意科技银行账户。据悉,如意科技为如意集团控股股东。截至2021年4月29日,如意科技已向如意集团归还上述非经营性资金占用本金及利息。
其二,2019年10月至11月,如意集团累计向如意科技指定的如意时尚账户支付10.99亿元,用于收购如意科技控制的维信基金8.65亿元合伙企业份额。该交易所涉金额占该公司2018年度经审计净资产的40.27%,占该公司2019年年度报告净资产的39.59%。
由于如意集团未及时披露上述事项,违反《证券法》相关条例规定,中国证监会山东监管局决定对该公司责令改正,给予警告,并处以200万元罚款。该公司时任董事长、实际控制人邱亚夫,时任总会计师张义英、时任董事兼总经理杜元姝,分别被处以350万元、90万元和80万元罚款。邱亚夫、张义英、杜元姝三人还分别被采取10年、5年、3年市场禁入措施。该公司另有时任董事会秘书兼副总经理、时任董事等多位高管,被处以50万元至65万元不等罚款。
近年来,如意集团业绩尤其是净利呈现出持续下行趋势,并于2022年陷入亏损。进入2023年后,该公司尚未扭亏,当年前三季度净亏去6296.85万元。从收入构成看,该公司似乎将越来越多重心放在外销上。那么,未来若押注外销,能否助力该公司扭亏为盈,改善业绩连降局面?
近期因多则信披违规事项被罚
标点财经研究员了解到,这并非如意集团首次因信披违规被处罚。不久前,该公司已因多则信披违规事项,成为监管部门重点关注的焦点。
2023年6月,如意集团收到山东证监局下发的《警示函》。警示函内容显示,2021年,该公司与关联人山西兰田存在原材料采购业务,而该公司未对此交易进行信息披露,也未履行关联交易的审批程序。2022年7月至2023年2月期间,该公司股东如意科技、毛纺集团和如意进出口3个月内集中竞价减持该公司股份,且减持比例超过该公司股份总数的1%;毛纺集团和如意进出口减持前未按照规定预先披露。如意集团2022年年报经营业绩出现亏损,但该公司未进行业绩预告。如意集团前述一系列行为,均违反《上市公司信息披露管理办法》等相关规定。
另外,如意集团未披露公司及子公司与山西兰田的关联交易,未披露2022年业绩预告事项。2023年10月,深交所就此对如意集团及相关当事人给予通报批评处分决定。其中,该公司受到处分的相关高管包括该公司时任董事长邱亚夫、时任总经理杜元姝、时任监事杨成、董事会秘书徐长瑞和时任总会计师张义英。
值得关注的是,上述受到处分的人员,均出现在该公司日前被行政处罚的人员名单中,部分还被采取市场禁入措施,被罚原因也均与如意集团涉嫌信披违规有关。短期内屡次违规,如意集团信息披露规范性是否存在较大问题,之后又将如何改进?
如意集团近期两次因涉嫌信披违规被处罚的管理人员名单
信息来源:公司公告
控股股东、子公司存债务问题
一边是信披违规连被罚,另一边则是如意集团控股股东、子公司存在的债务问题,或同样会对该公司经营造成一定不利影响。
作为如意集团的控股股东及一致行动人,如意科技、毛纺集团和如意进出口合计持有如意集团5%以上股份。2020年6月29日至2022年6月30日期间,因相关股份涉及债权债务纠纷,前述三家公司所持如意集团部分股份,被司法强制执行被动减持,被动减持股份合计为1428.37万股。减持后,三家公司合计持股比例由40.99%下降至35.53%,累计变动比例达5.46%。
同时,如意集团上述控股股东及一致行动人还因未对减持行为进行预披露,以及在累计减持股份比例达5%时,未及时向深交所提交书面报告并披露权益变动报告书,被深交所出具《监管函》。
如意集团亦有子公司被债务缠身。据悉,子公司温州庄吉经营范围领域涉及服装服饰、针纺织品、软件开发、信息技术咨询等,其债权人苏州苏侠曾以不能清偿到期债务且尚有挽救价值为由,向浙江省平阳法院申请对温州庄吉进行破产重整。最终,平阳法院裁定,自2023年10月8日起对温州庄吉进行重整。
据悉,受市场及经营情况等因素影响,温州庄吉无法支撑公司正常生产运营,已于2022年下半年陆续停工。2022年,温州庄吉考虑停工影响,按照《企业会计准则》对相关资产计提了减值损失。
分析认为,平阳法院裁定批准温州庄吉破产重整,可能会对公司利润造成一定影响,从而或会影响到如意集团的经营及业绩。至于具体影响如何,还要视温州庄吉破产重整结果才能确定。
押注外销?能否扭亏?
自成立以来,如意集团一直专注于毛精纺面料、服装主业的发展,主要产品为精纺呢绒面料及西装。然而在业绩上,早自2019年开始,该公司便陷入营收净利持续下滑态势。
2022年,如意集团年度营业收入为5.92亿元,较2018年高峰时期的13.28亿元腰斩不止。收入走低趋势下,该公司2022年利润也由盈转亏,全年归母净利润为-1.54亿元,同比骤降15626.16%。
进入2023年后,如意集团业绩下行趋势仍未得到改善。数据披露,2023年前三季度,该公司实现营业收入3.09亿元,较上年同期下降45.57%,归母净利润则同比下降465.91%,至-6296.85万元。
近年来,市场需求疲软,行业内诸多公司遇到较大压力和挑战,经营上也面临较多不确定因素。在此背景下,如意集团2022年和2023年上半年内销收入、毛利率同比均有所下滑。其中,公司内销收入降幅由2022年的39.99%扩大至2023年的78.39%;内销毛利率降幅则由2022年9.14%扩大至2023年29.07%。
从收入构成来看,近几年,内销业务一直是如意集团的主要收入来源。2019年至2021年,内销收入占该公司各期总收入的比重分别为65.08%、81.51%和83.21%。自2022年开始,该占比出现大幅调整。2022年全年,如意集团内销、外销收入占比分别为58.15%和41.85%,二者差值已不足20个百分点。发展至2023年上半年,该公司外销收入占比进一步上升至66.52%,超过同期内销收入占比,成为该公司主要收入来源。这是否意味着,如意集团正在将发展重心由内销转至外销?
标点财经研究员了解到,2023年1至6月,国际市场毛纺原料及制品出口总额虽同比增长4%,但增速较一季度下滑3个百分点。未来若押注外销,对如意集团而言同样挑战不小。




相关文章