招商银行今年6月被监管罚款已不下1250万元,原因包括贷款投向未纳入房地产统计、个贷用于购房等。近两年,该行房地产贷款不良率持续上升
《投资时报》研究员 田文会
从招商银行股份有限公司(下称招商银行,600036.SH)最近的业绩来看,虽然一季度净利润仍实现了较好增长,但营收却同比下降。具体来看,由于净息差下降及财富管理收入等下降,该行业绩增长的动能遭受影响,该行打造“打造价值银行”的同时需要解决目前面临的挑战。在此过程中还需注意合规发展,该行近期领到了来自监管的较大罚单。
6月21日,国家金融监督管理总局官网一天之内公布了对招商银行的三张罚单,合计罚款1230万元。6月以来,该行被罚款已不下1250万元。处罚原因包括:个人贷款资金违规用于购房等禁止性领域;房地产供应链业务信贷资金用于垫资房地产开发项目,贷款投向未纳入房地产行业统计;信贷资金回流借款人等。其中涉及房地产或购房的违规引人关注。
据招商银行过往财报,该行近两年房地产贷款不良率不断上升。今年一季度末,招商银行(不含附属公司)房地产业不良贷款率较上年末增长0.56个百分点。
业绩方面,招商银行今年一季度净利润增速较上年同期放缓,营收则同比下降,主要因在净息差持续下降的情况下净利息收入同比增长放缓,以及财富管理收入同比下降等导致非利息净收入同比下降。
《投资时报》研究员还注意到,招商银行近期有多个董事会和监事会岗位人员变动。
7月3日,招商银行公告,该行于6月30日召开职工代表大会,选举杨盛为该行职工监事。6月12日,招商银行公告熊良俊因年龄原因提请辞去监事长和职工监事职务。
6月30日,招商银行董事会公告关于委任女性董事的进展。公告称,该行3月31日公告苏敏女士因到龄退休原因辞任该行非执行董事,尽管已尽最大努力,该行仍需要更多时间物色潜在女性董事人选。该行计划在2023年12月31日前召开股东大会委任女性董事。
6月27日,招商银行股东大会通过选举黄坚为该行非执行董事,以及选举朱江涛为该行执行董事。
《投资时报》就上述监管处罚、房地产贷款不良率上升、财富管理收入下降等问题向招商银行发送了沟通函,截至发稿尚未收到回复。
6月领逾千万罚单
据国家金融监督管理总局官网信息,招商银行今年6月领到的罚单已不下1250万元。
6月21日,国家金融监督管理总局官网一天内就公布了对招商银行的三张罚单,合计罚款1230万元。
其中,中国银保监会重庆监管局于6月13日决定对招商银行重庆分行罚款190万元,主要原因包括:信贷资金回流借款人;未按项目进度放款;房地产供应链业务信贷资金用于垫资房地产开发项目,贷款投向未纳入房地产行业统计;未按约定用途使用信贷资金等。
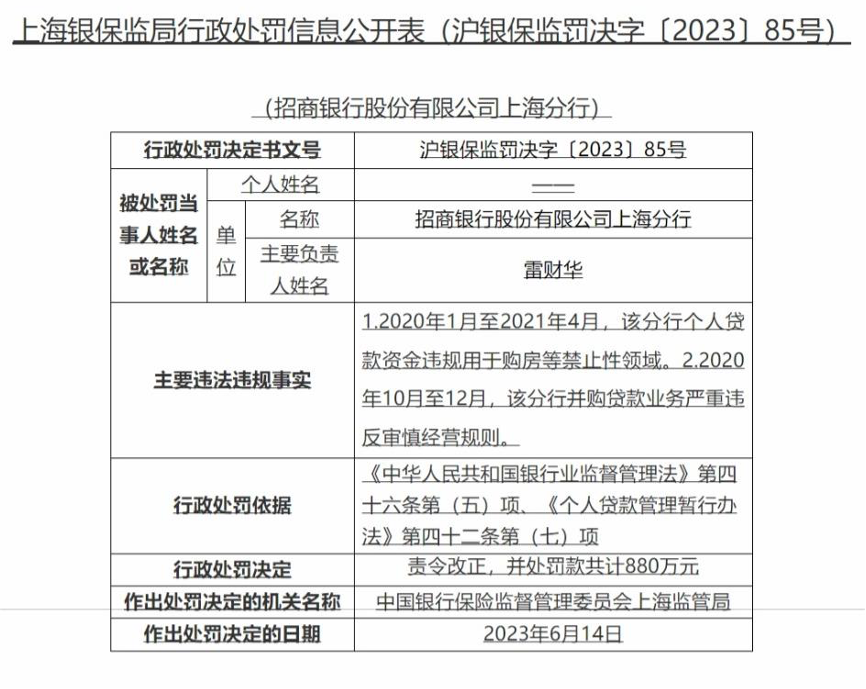
中国银保监会上海监管局于6月13日决定对招商银行上海分行责令改正,并处罚款共计160万元,之后,又于6月14日决定对招商银行上海分行责令改正,并处罚款共计880万元。主要原因为:2020年5月至2021年1月,该分行个人贷款资金违规用于购房等禁止性领域;2020年1月至2021年4月,该分行个人贷款资金违规用于购房等禁止性领域;2020年10月至12月,该分行并购贷款业务严重违反审慎经营规则。
中国银保监会新疆监管局于6月9日决定对招商银行乌鲁木齐分行罚款20万元,主要因贷款管理不审慎,贷款资金被挪用。
上述违规行为有多项涉及房地产或购房。
今年一季度末,招商银行(不含附属公司)房地产业不良贷款率为4.55%,较上年末增长0.56个百分点,主要是受部分高负债房地产客户风险进一步释放的影响。
而且,招商银行近两年房地产业不良贷款率上升较快。2020年末—2022年末,该行房地产业不良贷款率分别为 0.30%、1.41%、4.08%。
2022年末,该行房地产业贷款较上年末减少6.4%。
招商银行称,后续,该行将继续支持刚性和改善性住房需求,加大住房租赁金融支持力度,保持房地产融资平稳有序,“同时加强房地产风险形势前瞻性预判,合理区分项目子公司风险与集团控股公司风险,加强项目风险监测分析,严格执行房地产贷款投贷后管理要求,根据具体项目风险情况逐笔充分计提拨备,按照依法合规、风险可控、商业可持续的原则,推动房地产企业风险化解处置市场化。”
财富管理收入下降
招商银行今年一季度净利润继续实现正增长,不过营收却出现下降。据招商银行一季报,今年一季度该行归属于本行股东的净利润为388.39亿元,同比增7.82%;营业收入为906.36亿元,同比降1.47%。
而且,上述增速低于该行2022年一季度归属于本行股东的净利润同比增速12.52%,以及营业收入同比增速8.54%。
招商银行今年一季度营收中,非利息净收入同比下降6.13%。招商银行称,非利息净收入同比下降主要是客户风险偏好降低,投资意愿偏弱,手续费及佣金收入有所下降。
其中,净手续费及佣金收入为250.79亿元,同比下降12.60%。净手续费及佣金收入中,财富管理手续费及佣金收入91.10亿元,受客户投资情绪低迷影响,同比下降13.25%。财富管理手续费及佣金收入中,代理保险收入50.76亿元,代理基金收入15.24亿元,代销理财收入13.51亿元。
利息收入方面,招商银行今年一季度净利息收入同比虽然增长,但仅增长1.74%,较上年同期9.97%的同比增速低出较多,净息差下降应也是重要影响因素之一。
招商银行今年一季度净利息收益率为2.29%,同比下降22个基点,环比下降8个基点。
招商银行称,受2022年贷款市场报价利率(LPR)多次下调与市场利率中枢下移影响,存量贷款重定价及新发生业务收益率下行,导致生息资产收益率有所下降,叠加客户存款成本上升,推升计息负债成本。同时,招商银行持续优化生息资产与计息负债结构,一定程度上抵消了部分利差缩窄带来的影响。
招商银行净利息收益率此前已连续三年下降,2019年—2022年,该行净利息收益率分别为2.59%、2.49%、2.48%、2.40%。
一方面,净利息收益率下降掣肘净利息收入增长,另一方面,财富管理收入下降拖累非息收入,这对招商银行业绩增长形成考验。
资本充足方面,今年一季度末,招商银行高级法下资本充足率、一级资本充足率、核心一级资本充足率分别为17.39%、15.34%、13.41%,较上年末分别下降0.38个百分点、0.41个百分点、0.27个百分点。下降主要是因为今年一季度资产规模投放加快,使得风险加权资产增长较快。
据央行、原中国银保监会发布的2022年我国系统重要性银行名单,招商银行名列国内系统重要性银行第三组。根据中国银行业监督管理机构的各项资本要求,以及《系统重要性银行附加监管规定(试行)》的附加资本要求,招商银行核心一级资本充足率、一级资本充足率及资本充足率分别不得低于8.25%、9.25%和11.25%。
结合二支柱附加资本要求、压力测试等情况,并综合考虑2023年2月18日公布的《商业银行资本管理办法(征求意见稿)》影响后,2023年—2027年招商银行(不含附属公司)资本规划目标设置为 :规划期内,核心一级资本充足率、一级资本充足率及总资本充足率分别达到并保持在10.0%、11.0%和13.0%以上。




相关文章