鉴于争议尚未解决,希荻微可能无法在短期内完成Zinitix董事会改选
投资时间网、标点财经研究员 吕贡
2025年7月28日,希荻微电子集团股份有限公司(下称希荻微,688173.SH)再度对发行股份及支付现金购买资产并募集配套资金事项进行修订,涉及收购整合风险等内容。该交易中,希荻微拟向曹建林、曹松林、链智创芯、汇智创芯4名交易对方购买其合计持有的诚芯微100%股份。
希荻微和诚芯微同属集成电路设计企业,前述交易旨在快速扩大希荻微产品品类,拓展公司在电源管理芯片、电机类芯片等领域的技术和产品布局。交易完成后,诚芯微将成为希荻微的全资子公司,有望增强希荻微经营能力。
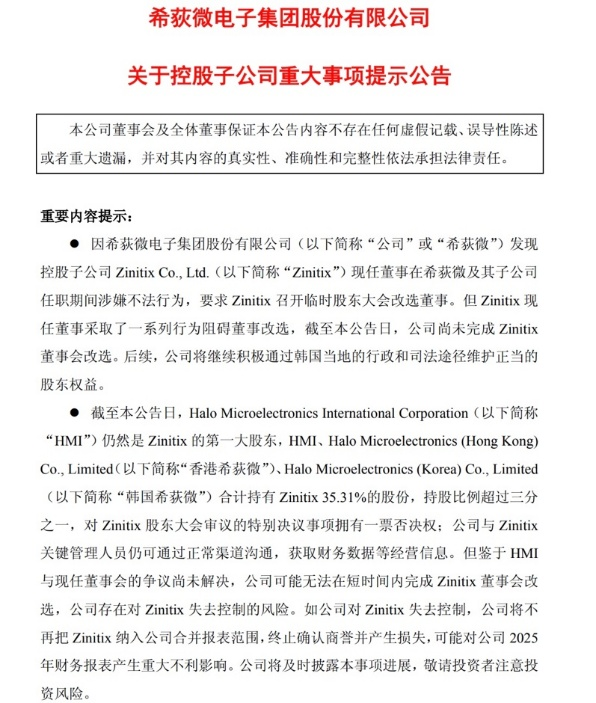
但希荻微的控股子公司Zinitix引发治理争议。2025年7月24日晚间希荻微公告称,发现控股子公司Zinitix现任董事在希荻微及其子公司任职期间涉嫌不法行为,要求Zinitix召开临时股东大会改选董事。但截至该公告日,希荻微尚未完成Zinitix董事会改选。目前,HMI仍是Zinitix第一大股东,HMI、香港希荻微、韩国希荻微合计持有Zinitix 35.31%股份。
鉴于HMI与现任董事会的争议尚未解决,希荻微可能无法在短期内完成Zinitix董事会改选,存在对Zinitix失去控制的风险。若失去控制,希荻微将不再把Zinitix纳入公司合并报表范围,且需终止确认商誉并产生损失,可能对希荻微2025年财报产生重大不利影响。
希荻微关于控股子公司重大事项提示
信息来源:公司公告
希荻微于2024年8月通过美国子公司HMI,以约1.12亿元(按实际支付日的汇率计算)收购Zinitix 30.91%股份。HMI及香港希荻微、韩国希荻微则通过二级市场购买了Zinitix的股票。
收购完成后,为降低沟通成本,快速接管Zinitix业务,希荻微管理层委派HMI时任董事、CEO Nam David Ingyun及韩国希荻微的时任员工权锡万、张浩哲(均为音译,下同)担任Zinitix的董事,与独立董事朴炳旭(音译)组成新董事会。
因Zinitix是在韩国科斯达克市场上市的公众公司,并非希荻微全资子公司,且中韩两国在上市公司监管法规和行业规范等方面存较大差异,希荻微维持Zinitix本土化团队的运营模式。除委派董事外,希荻微主要通过要求Zinitix管理层汇报年度经营情况及目标、财务预算及决算,以及实施日常审计监督等方式对Zinitix进行管控。
然而,2025年3月、4月,希荻微发现Zinitix现任董事Nam David Ingyun、权锡万、张浩哲在希荻微及子公司任职期间,涉嫌窃取商业秘密、违反信义义务,经管理层研究,希荻微决定对上述董事侵犯公司利益的行为采取司法措施。目前,希荻微已分别在美国加利福尼亚州、韩国对相关人员提起诉讼,截至2025年7月24日公告日,相关案件已受理但尚未开庭审理。
鉴于此,希荻微认为前述人员不再适宜担任Zinitix董事。因此,2025年4月2日,公司向Zinitix董事会发送律师函,请求Zinitix及董事会召集临时股东大会审议,内容包括罢免董事会4名现任董事、选任HMI提名的3名候选人TAO HAI、郝跃国、洪根义(音译)为新董事、修改公司章程(限制向第三方定向增发新股等)等有关事项(下称拟议事项)。但Zinitix董事会未依法召集,HMI为维护自身作为控股股东的合法权益,于2025年4月9日向韩国水原地方法院提起诉讼,请求法院裁决由HMI召集临时股东大会审议拟议事项。
起初,Zinitix董事会向法院提交了拒绝召开临时股东大会的意见,表示将于2025年6月25日召开。但随后,Zinitix董事会又将股东大会延至同年7月23日召开。在股东大会拟召开的前一日即7月22日,Zinitix再发公告,决定撤销原拟在临时股东大会审议的选任HMI提名3名候选人为新董事的相关议案,相关议案将调整至同年9月10日单独召开的临时股东大会上审议。
在2025年7月23日召开的Zinitix临时股东大会上,公司宣告本次股东大会审议的议案均未获得通过,其现任董事会成员因此继续任职。
鉴于此,希荻微方面表示,公司存在无法在短期内完成Zinitix董事会改选的可能,进而存在对Zinitix失去控制的风险。
财务数据上,希荻微收购Zinitix形成了6421.75万元商誉;自2024年8月29日至同年12月31日,Zinitix营收为8495.53万元,占希荻微2024年总营收的15.57%。2025年第一季度,Zinitix营收为4807.32万元,占希荻微当季总营收比重增至27.06%。
在上述两段时间,Zinitix虽均处亏损,净利润分别为-688.57万元和-468.26万元,但该子公司营收占希荻微各期总营收比重不小,且有所上升。因此,若希荻微失去对Zinitix的控制,加之终止确认商誉并产生损失,可能会对希荻微2025年财务报表带来影响。
业绩层面,2022年至2024年,希荻微累计净亏约3.60亿元。2025年第一季度该公司延续亏损,归母净利润为-2726.48万元。
Zinitix被合并至希荻微以来主要财务数据
数据来源:公司公告
投时关键词:希荻微(688173.SH)




参与评论